Автор: Sergeym21nesitco , 31 октября 2013
Материнская плата Foxconn RS780M03G1-8EKRS2HM включается, но не стартует. Причем есть очень интересный факт, при подаче питания (не включая кнопки питания, а просто втыкая вилку в розетку) материнка сама включается. Почитав некую литературу я думаю что виноват MIO контроллер. Почитав посты мудрейшего пользователя maco, последовал его советам и стал читать литературу. Используется MIO микросхема IT8718F , вот даташит https://rom.by/files/IT8718F-S.pdf насколько я понял по даташиту у нее на 96 ноге должно быть 3.3 вольта до замыкания контактов POWER_SW, их я не обнаружил. Отключив мат плату от БП измерил сопротивление между контактами POWER_SW - 5,3 к.напряжение правда 5 вольт, уже с бп естественно.
А также:
A14 слота PCI напряжение 3,3в
B10 слота PCI-E - напряжение такое же 3.3 в .
Содержимое данного поля является приватным и не предназначено для показа.

BBCode

  • HTML-теги не обрабатываются и показываются как обычный текст
  • You may use the following BBCode tags:
    • [align]
    • [b]
    • [code]
    • [color]
    • [font]
    • [hr]
    • [i]
    • [img]
    • [list]
    • [quote]
    • [s]
    • [size]
    • [spoiler]
    • [sub]
    • [sup]
    • [table]
    • [u]
    • [url]
  • Адреса веб-страниц и email-адреса преобразовываются в ссылки автоматически.

maco

12 лет 4 месяца назад

[OFF]
Все это относится лишь к неинтегральным стабилизаторам, так получается?
Интегральные стабилизаторы обычно легко определяются с помощью прочтения документации, которую можно найти по маркировке.

где же взять эти схемы?
Я уже подсказал выше, что Intel с большим удовольствием поделится с вами референсными схемами (не самыми новыми, но для общего понимания сойдет).

каким методом вычислить элементы относящиеся к стабилизатору и исключить не относящиеся?
1. Знать типовые схемы.
2. Находить элементы, которые могут являться силовыми.
3. Видеть соединения на печатной плате (глазами и мультиметром).
4. Пытаться увязать найденные силовые элементы с учетом найденных соединений в типовую схему.
5. Проверить полученный результат.[/OFF]
Огромное спасибо! Наконец то все стало вливаться в общую картину, теперь только мини вопросик еще один референсные схемы это значит типовые?

maco

12 лет 4 месяца назад

[OFF]
референсные схемы это значит типовые?
Почти. Рекомендованные определенным производителем для построения систем на базе своей продукции.[/OFF]
понятно. http://download.intel.com/design/chipsets/schematics/25281202.pdf
88 страница 1.5v core, насколько я понял именно тут нужно найтистабилизаторы. Правильно?

maco

12 лет 4 месяца назад

[OFF]
именно тут нужно найти стабилизаторы. Правильно?
Лучше понять, какую функцию в стабилизаторе выполняют те или иные элементы.
Рекомендую поглядеть на 80, 82-85, 87-91 страницы, там вы найдете линейные/импульсные стабилизаторы и коммутаторы :). При очень большом желании можно попробовать сопоставить схему с реальной матплатой - D875PBZ.

P.S. Поскольку схема создается довольно часто в универсальном варианте, то рекомендую обращать внимание на слова EMPTY/STUFF.[/OFF]
что значит EMPTY/STUFF ? Первый переводится как пустота, второй непонятно. Если честно то и с первым не особо ясно, где там пустота в материнке то?))))))))))))) ТО что на этой мат плате 478 сокет ничего? стабилизаторы все равно такие же будут

1) Насколько я понял 80 страница это стабилизатор питания для оперативной памяти
2) 82 - стабилизатор PCI
3) 83 для usb и клавы
4) 84 вроде снова USB
5) 85 - стабилизатор стандартного питания 3.3 вольта, которое выходит на pci-express B10, и A14 pci
6) 87 - lan (сетевой выход), видимо стабилизатор для него
7) 88 - стабилизатор 1,5в питания процессора, как я понял, именно про него и идет речь.
8) 89 - cpu vreg какойто вообще непонятный
9) 90 опять он же
10) 91 опять вроде он.
Подскажите пожалуйста прав ли я, туда ли соотнес стабилизаторы.

maco

12 лет 4 месяца назад

[OFF]Empty - отсутствие элемента, stuff - наличие элемента.

478 сокет ничего?
Для тренировки навыков опознания сойдет.

80 - стабилизатор питания памяти и стабилизатор терминации памяти.
82 - коммутатор +3.3VAUX (и коммутатор VCC_RTC, хотя он вам пока не интересен).
83-84 - коммутатор +5VUSB_PS/2.
85 - стабилизатор +3.3VSB.
87 - 2 стабилизатора для LAN и стабилизатор VTT_MCH.
88 - стабилизатор основного питания СМ и ЮМ.
89 - стабилизатор VCCP_VID и ШИМ стабилизатора питания процессора.
90-91 - драйверы и силовая часть 2 фаз стабилизатора питания процессора.[/OFF]
ребят, еще скажите пожалуйста что такое коммутатор? В сети вообще инфы нету,тока в других сферах и что то вроде мультиплекса...

типовые схемы которые мы с вами нашли, они везде такие же? Не зависимо от сокета материнской платы, ддр и т.д.?

maco

12 лет 4 месяца назад

[OFF]
что такое коммутатор?
Устройство, которое что-то коммутирует, т.е. соединяет :). Если речь идет о силовой части, то обычно коммутируются источники и потребители.

они везде такие же?
Типовая схема показывает принцип работы, но не затрагивает мелкие подробности, которые зависят от конкретного применения схемы. Референсная схема - это схема, которую рекомендовал производитель для своей продукции с учетом ее конкретных особенностей. Реальная схема по отношению к референсной может содержать дополнительные элементы для увеличения/улучшения функционала схемы, хотя может быть наоборот упрощена для удешевления производства.
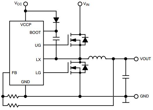
Пример типовой схемы синхронного понижающего импульсного преобразователя - абстрактный ШИМ с интегрированными драйверами, два абстрактных n-канальных MOSFET'а, абстрактный дроссель/диод/конденсаторы/резисторы:

Пример референсной схемы с учетом конкретных особенностей можете поглядеть в схеме, например.

Не зависимо от сокета материнской платы, ддр и т.д.?
Тип сокета, применяемой памяти и т.д. - это конкретные особенности :).
На всякий случай приведу пример - для питания подсистемы памяти DDR SDRAM в некоторых случаях используется линейный стабилизатор, а в некоторых - импульсный. Т.е. разработчики одной компании могли посчитать, что им подходит линейный стабилизатор в силу его простоты и дешевизны, например, со всеми его проблемами :). А разработчики другой компании захотели поставить более сложный и дорогой импульсный стабилизатор, польстившись на его преимущества, например. А в остальном платы могут быть практически идентичны.


И еще отмечу пару схемных особенностей, которые не очень характерны: стабилизатор VTT_MCH усложнен в сторону активной терминации, стабилизатор терминации памяти интегрирован в ШИМ стабилизатора питания памяти.[/OFF]

snAke666

12 лет 4 месяца назад

maco, красиво излагаете, бум учиться. :)