Автор: NikolayHAOS , 11 сентября 2021
Всем доброго времени суток.
Попал в руки указанный БП.
Решил его восстановить.
Но маркировки некоторых сопротивлений невидно от слова совсем, а предположить какие нужны знаний к сожалению не хватает.
Поэтому прошу помощи у местных специалистов. Помогите с опознанием деталей.
Общий вид БП.
https://yadi.sk/i/wXHsZwo9_dGecA
Сгоревшее место, выпаял конденсаторы, чтобы лучше было видно.
https://yadi.sk/i/B41Pu3041Bmuww
Проверил через тестер TC1
1. не определяется
2. резистор на 135 Ом.
3. https://yadi.sk/i/LEMfWusDQYYepA
4. резистор на 10,05 кОм.
5. резистор на 0,24 Ом.
6. резистор на 33,26 Ом.

Фото похожего БП из сети.
https://yadi.sk/i/_XezMSlgUeKZmQ
Содержимое данного поля является приватным и не предназначено для показа.

BBCode

  • HTML-теги не обрабатываются и показываются как обычный текст
  • You may use the following BBCode tags:
    • [align]
    • [b]
    • [code]
    • [color]
    • [font]
    • [hr]
    • [i]
    • [img]
    • [list]
    • [quote]
    • [s]
    • [size]
    • [spoiler]
    • [sub]
    • [sup]
    • [table]
    • [u]
    • [url]
  • Адреса веб-страниц и email-адреса преобразовываются в ссылки автоматически.
Выпаял трансформатор обрывов вроде нет все прозванивается, а вот как его проверить на межвитковое замыкание?
Можно ли подключать на обмотки 220В через лампочку 50Ватт?
Через тс-180-2 подал через лампочку на трансформатор 80-NC 60 вольт (замкнул контакты 2 и 3) подключился к 1 и 4 на вторичных обмотках 1,5 вольта причем только на одной, на все другие варианты соединения ноль - нет ничего. Лампочка тускло горит, подключил чисто лампочку вроде горит также.
Значит трансформатор в коротком замыкании правильно?

UAM

4 года 6 месяцев назад

Не правильно.
А как проверить рабочий трансформатор или нет?

UAM

4 года 6 месяцев назад

Теоретически, подключив к работающему на такой же частоте блоку . Или специальный прибор
Я для проверки приспособился использовать ESRmicro V3.
Надежнее всего - заменой.
Трансформаторы очень редко горят. При этом часто заметно, что был перегрев.
Я для проверки приспособился использовать ESRmicro V3.

Благодарю. Гениально. У меня как раз есть TC-1.
Определяет обмотки как катушку индуктивности или конденсатор (то видать если подключится к раздельным обмоткам)
Что ж поехали.
1-2 inductor 0,39 mH R=2,96 Om
3-4 inductor 0,02 mH R=0,00 Om
5-6 inductor 0,02 mH R=0,00 Om
7-8 Резистор R=0,00 Om
Можно сказать что живой?

UAM

4 года 6 месяцев назад

Наберите статистику на дрегих трансформаторах.
Мой показометр на исправной обмотке показывает много ом. На коротком витке - около нуля.
А другой, miron63 V3, похоже, работает на постоянке - не реагирует на КЗ.
Можно сказать что живой?
По постоянному сопротивлению - норма.
И вообще, на трансформаторе я бы не зацикливался. Если не считать трансформаторы дежурок ATX, то за все время ремонтов неисправных трансформаторов мне попадалось меньше десятка.
Запаял трансформатор обратно.
Перепроверил все детали в обвязке UC3842 все исправны (ну или как минимум не в обрыве или коротыше) проверял тестером TC-1 в нем показываются какие либо параметры у той же 12N60 не вдавался в подробности считая что раз определяется значит исправна. Сопротивления в норме, конденсаторы тоже целые. Те что в твердотельной оболочке не выпаивал так как внешне они без каких либо дефектов.
Но никакого эффекта.
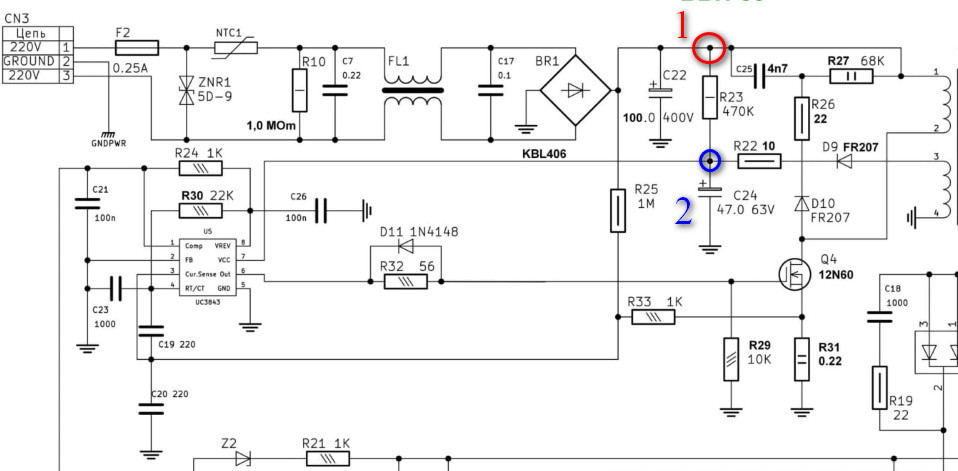
Возник вопрос по самой схеме.
http://images.vfl.ru/ii/1633242599/4eba9c58/36102387_s.jpg
Если разорвать (отпаять ножку) схему в указанном месте (1) должно ли быть хоть какое либо напряжение в точке (2)?
Опа.
Сделал указанное в посте выше и БП запустился (щёлкнуло реле и загорелся зеленый светодиод), Но стало пахнуть гарью, к сожалению, тепловизора нет и посмотреть что греется не могу, отключил через 3 сек.. А лапать БП сразу после отключения напруги побаиваюсь. :-)
Значит ранее срабатывала какая то защита, верно? Узнать бы какая.
Измерил напряжение на выходе 14,5 В, а было 12.6 когда был исправен, подстроечный резистор не крутил.
Сильно греется R26. Запаял резистор R23 обратно, БП продолжил включаться, видать где-то или контакт был плохой (и выпаиванием и запаиванием обратно я это устранил) или сам не знаю что, может от нагрева заработало. Оставлю БП остывать, а потом попробую снова проверить на работоспособность.