Автор: ROMby Unknown , 15 декабря 2008
Не запускается блок питания FSP ATX-400PAF, не работает дежурка (на выходе 0в). Дежурка собрана на DM311, подозрение на нее. Подозрительное сопротивление между выводами 1-2 11 ом, 1-3 11 ом и 2-3 3ом. Если кто сталкивался с DM311 нормально ли это? И вопрос по замене: в магазине нашел FSDM311 - это одно и тоже?
Содержимое данного поля является приватным и не предназначено для показа.

BBCode

  • HTML-теги не обрабатываются и показываются как обычный текст
  • You may use the following BBCode tags:
    • [align]
    • [b]
    • [code]
    • [color]
    • [font]
    • [hr]
    • [i]
    • [img]
    • [list]
    • [quote]
    • [s]
    • [size]
    • [spoiler]
    • [sub]
    • [sup]
    • [table]
    • [u]
    • [url]
  • Адреса веб-страниц и email-адреса преобразовываются в ссылки автоматически.

IronSoul3 (не проверено)

7 лет 11 месяцев назад

Привет народ! Вопросик, есть микруха DM311, как проверить на исправность мультиметром? Как в выпаенном состоянии и на плате, если вы знакомы с этой микрухой

vladzirka

7 лет 11 месяцев назад

В режиме проверки полупроводников "+" красным щупом на 1 вывод, "-" чёрным пройтись по очереди: 2, 3, 5, 6_7_8. Должно показывать несколько сотен или чуть больше в зависимости от модели. Если показывает единицы, десятки или обрыв значит микросхема не исправна. Хотя при частичном пробое может при проверке показывать что всё хорошо, а в схеме не работать.

mevr (не проверено)

7 лет 4 месяца назад

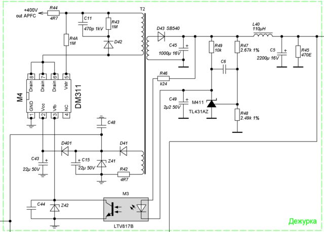
Здравствуйте. У меня БП FSP FX400-60GLN нет дежурки. Начал смотреть, нашел сгоревший предохранитель, высохший высоковольтный кондер до нескольких pf, улетевший один мосфет в APFC. Шим дежурки собрана на DM311. На 5 выводе 13 в, на 2-м выводе 5 в. Понимаю что дежурка не запускается т.к. 5 в это мало для переключения для питания от обмотки. Не знаю куда копать уже.
https://radikal.ru/lfp/s41.radikal.ru/i094/0904/86/50c9d02802c7.jpg/htm
А R44 чего так заглубил ? Емкости C15, C43, стабилитрон ZD41 как себя чувствуют ?

maco

7 лет 4 месяца назад

[OFF]
А R44 чего так заглубил ?
IMHO вопрошающий просто сдуру взял первую попавшуюся схему, не особо понимая, что на ней нарисовано :lol:. Указанная схема легко находится :D.[/OFF]

mevr (не проверено)

7 лет 4 месяца назад

У меня там 2,2 ом. Емкости проверял, они были гуд, но я раз выпаял, то заменил на новые. Стабы проверял не в обрыве. Попробую новые поставить как куплю. Эта схему моя, рисовал человек с другого форума. Вот тема http://monitor.net.ru/forum/viewforum.php?f=5

maco

7 лет 4 месяца назад

[OFF]
Эта схему моя, рисовал человек с другого форума.
Об этом и речь - эту схему нарисовал кто-то другой для своей проблемы, а вы ее бездумно взяли :D. Если бы вы хоть немного подумали бы, то могли бы убрать лишнюю информацию, чтобы другим людям не пришлось задавать вам бессмысленные вопросы :lol:. Хотя можно было взять более адекватную отрисовку - типа такой :).

Стабы проверял не в обрыве.
Автор то ли совсем не понимает сути, то ли настолько криво выражает свои мысли :D. Если бы даже стабилитрон(ы) Z41(, Z42) сдохли бы с обрывом внутренней цепи, то это никак не отразилось бы на поведении схемы в текущей ситуации. Т.е. было бы неплохо думать и проверять элементы на работоспособность более адекватно :lol:.

Вот тема
Ссылка не на тему, а на раздел форума :D. Адекватная ссылка выглядела бы так :).

P.S. Задуматься о том, что FSDM311 отлично могла подохнуть, автору таки лень :).[/OFF]

mevr (не проверено)

7 лет 4 месяца назад

Как еще проверять стабилитрон, заменой на новый? Шимку я поткдывал другую, результат тот же.
Можно нормально помочь?

maco

7 лет 4 месяца назад

[OFF]
Как еще проверять стабилитрон, заменой на новый?
В вашем случае критична проверка стабилитрона на КЗ, а не на обрыв :).

Шимку я поткдывал другую
Заведомо работоспособную :D?[/OFF]

mevr (не проверено)

7 лет 4 месяца назад

Нет КЗ (выразился я не так про обрыв, простите).
А шимку с разбра подкидывал.